近日,脊柱病研究所所长梁倩倩研究员、王拥军教授联合深圳市中医院何升华主任医师在骨科领域Top期刊Osteoarthritis and Cartilage发表The paravertebral lymphatic system is involved in the resorption of the herniated nucleus pulposus and the regression of inflammation associated with disc herniation研究论文,首次揭示椎旁淋巴管系统参与椎间盘突出过程中髓核突出重吸收及炎症消退的作用机制。

腰椎间盘突出症是导致下腰痛的主要原因,髓核突出是引起腰椎间盘突出症的关键因素。髓核通过纤维环裂隙突出于椎间盘外,压迫周围神经,引起炎症刺激和腰腿放射性疼痛等症状。临床治疗主要包括手术与非手术治疗。临床研究发现一些中药、针灸等治疗的患者会出现突出髓核的重吸收现象,且临床疗效显著,但是突出髓核重吸收的机制尚不清楚。淋巴管系统由淋巴器官、淋巴组织及淋巴管组成,研究表明淋巴管通过引流及清除局部病理产物,在防止肌肉骨骼系统疾病进展中发挥重要作用。正常人体椎间盘中无淋巴管表达,淋巴管仅存在于椎旁组织中;当椎间盘发生病变时,淋巴管会长入椎间盘中,但是尚无证据表明淋巴管也参与髓核吸收。
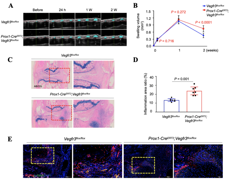
该研究发现,腰椎间盘突出症患者突出髓核组织中出现大量以毛细淋巴管为主的新生淋巴管。在小鼠髓核突出模型中同样出现明显的淋巴管新生,且突出的髓核细胞经椎旁淋巴管回流至引流淋巴结进行清除,在1周后突出的髓核组织基本消失,而与髓核突出有关的炎性细胞浸润在1周时达到峰值,随后逐渐减轻。通过构建淋巴管内皮细胞上条件性敲除Vegfr3基因的小鼠,发现小鼠椎旁淋巴管生成障碍,从而限制了突出髓核的清除,并加重了椎间盘的炎症进展。该研究揭示了椎旁淋巴管系统在促进髓核突出重吸收及炎症消退中的重要作用。

深圳市中医院骨伤科医师付远飞、主治医师蓝志明和龙华医院脊柱病研究所助理研究员李宁为论文共同第一作者。梁倩倩研究员、何升华主任医师、王拥军教授为论文共同通讯作者。该研究工作得到国家自然科学基金重点项目、面上项目、国家中医药管理局“青年岐黄学者”项目等资助。(脊柱病研究所、科技处)


